执行引擎
概述
- 执行引擎是Java虚拟机核心的组成部分之一
- “虚拟机”是一个相对于“物理机”的概念,这两种机器都有代码执行
能力,其区别是物理机的执行引擎是直接建立在处理器、缓存、指令集和操作系统层面上的,而虚拟机的执行引擎则是由软件自行实现的,能够执行那些不被硬件直接支持的指令集格式。 - JVM的主要任务是负责装载字节码到其内部,但字节码并不能够直接运行在操作系统之上,因为字节码指令并非等价于本地机器指令。
- 想要让一个Java程序运行起来就需要**执行引擎( Execution Engine)**。
它的任务就是将字节码指令解释/编译为对应平台上的本地机器指令才可以。
简单来说,执行引擎就像一个翻译官将高级语言翻译为机器语言。
执行引擎的工作工程
1、执行引擎要执行啥样的字节码指令,全依赖于PC寄存器
2、每当执行完一项指令操作后PC寄存器就会更新下一条需要被执行的指令地址。
3、 当然方法在执行的过程中,执行引擎有可能会通过存储在局部变量表中的对象引用准确定位到存储在Java堆区中的对象实例信息,以及通过对象头中的元数据指针定位到目标对象的类型信息。
Java代码编译和执行的过程



解释器与JIT(just in time)编译器
解释器:当Java虛拟机启动时会根据预定义的规范对字节码采用逐行解释的方式执行,将每条字节码文件中的内容“翻译”为对应平台的本地机器指令执行。
JIT( Just In Time Compiler)编译器:就是虚拟机将源代码直接编译成和本地机器平台相关的机器语言。
为什么说JAVA是半编译半解释型语言?
因为JVM在执行JAVA代码的时候,经常将解释执行与编译执行二者结合起来使用。
机器码、指令、汇编语言

机器码:
1、是采用二进制编码方式表示的指令
2、用它编写的程序可以被CPU直接读取运行。因此与其余的语言相比执行速度最快
3、不同种类的CPU对应的机器码指令不同。
指令:
- 由于机器码可读性太差,于是人们发明了指令
- 指令就是把机器码中特定的0和1序列,简化成对应的指令(一般为英文简写,如mov,inc等),可读性稍好
- 由于不同的硬件平台,执行同一个操作,对应的机器码可能不同,所以不同的硬件平台的同一种指令(比如mov),对应的机器码也可能不同。
指令集:
- 不同的硬件平台,各自支持的指令,是有差别的。因此每个平台所支持的指令,称之为对应平台的指令集
如常见的
x86指令集,对应的是x86架构的平台
ARM指令集,对应的是ARM架构的平台
汇编语言:
- 由于指令的可读性还是太差,于是人们又发明了汇编语言。
- 在汇编语言中,用助记符( Mnemonics)代替机器指令的操作码,用地址
符号( symbol)或标号(Label)代替指令或操作数的地址。 - 在不同的硬件平台,汇编语言对应着不同的机器语言指令集,通过汇编过程转换成机器指令。
- 由于计算机只认识指令码,所以用汇编语言编写的程序还必须翻译成机器指令码,计算机才能识别和执行。

字节码
- 字节码是一种中间状态的二进制码。需要直译器转译后才可以变成机器码
- 字节码的实现方式是通过编译器和虚拟机器。编译器将源码编译成字节码,特定平台上的虚拟机器将字节码转译为可以直接执行的指令。
解释器
解释器的工作机制
- 解释器真正意义上所承担的角色就是一个运行时“翻译者”,将字节码文件中的内容“翻译”为对应平台的本地机器指令执行。
- 当一条字节码指令被解释执行完成后,接着再根据PC寄存器中记录的下一条需要被执行的字节码指令执行解释操作。
解释器的分类:
字节码解释器
字节码解释器在执行时通过纯软件代码模拟字节码的执行,效率非常低下。
模板解释器
而模板解释器将每一条字节码和一个模板函数相关联,模板函数中直接产生这
条字节码执行时的机器码,从而很大程度上提高了解释器的性能。
JIT编译器
Java代码的执行分类
- 第一种是将源代码编译成字节码文件,然后在运行时通过解释器将字节码文件转为机器码执行
- 第二种是编译执行(直接编译成机器码)。现代虚拟机为了提高执行效率,会使用即时编译技术(JIT,Just in time).将方法编译成机器码后再执行
- Hostpot采用解释器与编译器并存的架构,取长补短的来使用它们
有了JIT为什么还要保留解释器
当Java虚拟器启动时,解释器可以首先发挥作用,而不必等待即时编译器全部编译完成后再执行,这样可以省去许多不必要的编译时间。随着时间的推移,即时编译器逐渐发挥作用,根据热点探测功能,将有价值的字节码编译为本地机器指令,以换取更高的程序执行效率。
当程序启动后,解释器可以马上发挥作用,省去编译的时间,立即执行。
编译器要想发挥作用,把代码编译成本地代码,需要一定的执行时间。但编译为本地代码后,执行效率高
JIT的概念解释
- Java语言的“编译期”其实是一段“不确定”的操作过程,因为它可能是指一个前端编译器(其实叫“编译器的前端”更准确一些)把·java文件转变成.class文件的过程;
- 也可能是指虚拟机的后端运行期编译器(JIT编译器, Just In Time Compiler)把字节码转变成机器码的过程。
- 还可能是指使用静态提前编译器(AOT编译器, head of Time Compiler)直接把.java文件编译成本地机器代码的过程

什么时候启动JIT编译器
是否需要启动JIT编译器需要根据代码被调用执行的频率而定。关于那些需要被编译为本地代码的字节码,也被称之为“热点代码”,JIT编译器在运行时会针对那些频繁被调用的“热点代码”做出深度优化,将其直接编译为对应平台的本地机器指令,以此提升Java程序的执行性能
热点代码及探测方式
一个被多次调用的方法,或者是一个方法体内部循环次数较多的循环体都可以被称之为“热点代码”,因此都可以通过JIT编译器编译为本地机器指令。由于这种编译方式发生在方法的执行过程中,因此也被称之为栈上替换,或简称为OSR( On stack Replacement)编译。
一个方法究竟调用多少次才能算热点代码,需要依靠热点探测功能。
目前 HotSpot VM所采用的热点探测方式是基于计数器的热点探测。
采用基于计数器的热点探测, Hotspot 将会为每一个方法都建立2个不同类型的计数器, 分别为方法调用计数器( Invocation Counter)和回边计数器(Back Edge Counter)。
方法调用计数器用于统计方法的调用次数
回边计数器则用于统计循环体执行的循环次数
方法调用计数器
- 这个计数器就用于统计方法被调用的次数,它的默认阈值在 Client模式下是1500次,在 Server模式下是10000次。超过这个阈值,就会触发JIT编译。
- 这个阈值可以通过虚拟机参数-XX: CompileThreshold来人为设定。

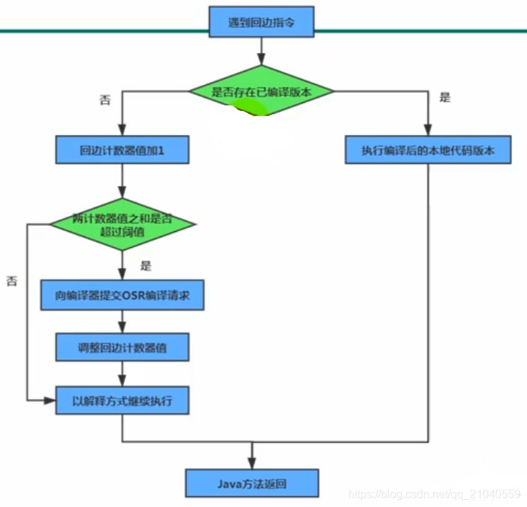
当一个方法被调用时,会先检査该方法是否存在被JIT编译过的版本,
如果存在,则优先使用编译后的本地代码来执行。
如果不存在已被编译过的版本,则将此方法的调用计数器值加1,然后判断方法调用计数器与回边计数器值之和是否超过方法调用计数器的阈值。
如果已超过阈值,那么将会向即时编译器提交一个该方法的代码编译请求
热度衰减
如果不做任何设置,方法调用计数器统计的并不是方法被调用的绝对次数,而是一个相对的执行频率,即一段时间之内方法被调用的次数。(如果是统计绝对次数,那么计数器就会一直增加,总有一天会到达阈值,一天达不到就一年。所以要统计相对频率)
当超过一定的时间限度,如果方法的调用次数仍然不足以让它提交给即时编译器编译,那这个方法的调用计数器就会被减少一半,这个过程称为方法调用计数器热度的衰减( Counter Decay),而这段时间就称为此方法统计的半衰周期( Counter half life time)
可以用-XX:-UseCounterDecay关闭热度衰减
可以用-XX:CounterHalfLifeTime设置半衰期时间,单位是秒
回边计数器
它的作用是统计一个方法中循环体代码执行的次数,在字节码中遇到控制流向后跳转的指令称为“回边”( Back Edge)。显然,建立回边计数器统计的目的就是为了触发OSR编译。

Hotspot VM可以设置程序执行方式

Hotspot VM中JIT分类
在 Hotspot VM中内嵌有两个JIT编译器,分别为c1 Client Compiler和 Server Compiler,但大多数情况下我们简称为C1编译器和c2编译器。可以通过如下命令显式指定Java虚拟机在运行时到底使用哪一种即时编译器,如下所示

C2编译器启动时长比C1编译器慢,系统稳定执行以后,C2编译器
执行速度远远快于C1编译器。